Teléfono: Los Clarines (051) 2265624 Mail: losclarines@fundacioncolon.cl - Los Quillayes (051) 2261355 Mail: losquillayes@fundacioncolon.cl
Login
COLEGIO CRISTÓBAL
COLÓN
Home
Nuestro Colegio
Visión y Misión
Himno Institucional
Reseña Historica
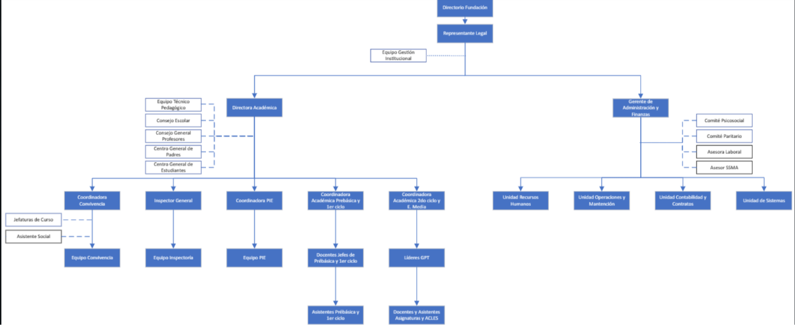
Organigrama
Educación Ambiental
Programa Integración Educativa
Intranet
Instagram
Canal Youtube
Servicio en Línea
Notas Net
Tabula test
Home
Nuestro Colegio
Visión y Misión
Himno Institucional
Reseña Historica
Organigrama
Educación Ambiental
Programa Integración Educativa
Intranet
Instagram
Canal Youtube
Servicio en Línea
Notas Net
Tabula test